2020年の日足チャート
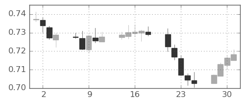
豪ドル/米ドルの日足チャート(2020年12月)

| 年月 | 各国政策金利 | ||||||
|---|---|---|---|---|---|---|---|
| 日本 | アメリカ | 欧州 | 豪州 | NZ | 英国 | 南アフリカ | |
| 2020年12月 | -0.10% | 0.25% | 0.00% | 0.10% | 0.25% | 0.10% | 3.50% |
豪ドル/米ドルの日足チャート(2020年11月)

| 年月 | 各国政策金利 | ||||||
|---|---|---|---|---|---|---|---|
| 日本 | アメリカ | 欧州 | 豪州 | NZ | 英国 | 南アフリカ | |
| 2020年11月 | -0.10% | 0.25% | 0.00% | 0.10% | 0.25% | 0.10% | 3.50% |
豪ドル/米ドルの日足チャート(2020年10月)

| 年月 | 各国政策金利 | ||||||
|---|---|---|---|---|---|---|---|
| 日本 | アメリカ | 欧州 | 豪州 | NZ | 英国 | 南アフリカ | |
| 2020年10月 | -0.10% | 0.25% | 0.00% | 0.25% | 0.25% | 0.10% | 3.50% |
豪ドル/米ドルの日足チャート(2020年9月)

| 年月 | 各国政策金利 | ||||||
|---|---|---|---|---|---|---|---|
| 日本 | アメリカ | 欧州 | 豪州 | NZ | 英国 | 南アフリカ | |
| 2020年9月 | -0.10% | 0.25% | 0.00% | 0.25% | 0.25% | 0.10% | 3.50% |
豪ドル/米ドルの日足チャート(2020年8月)

| 年月 | 各国政策金利 | ||||||
|---|---|---|---|---|---|---|---|
| 日本 | アメリカ | 欧州 | 豪州 | NZ | 英国 | 南アフリカ | |
| 2020年8月 | -0.10% | 0.25% | 0.00% | 0.25% | 0.25% | 0.10% | 3.50% |
豪ドル/米ドルの日足チャート(2020年7月)

| 年月 | 各国政策金利 | ||||||
|---|---|---|---|---|---|---|---|
| 日本 | アメリカ | 欧州 | 豪州 | NZ | 英国 | 南アフリカ | |
| 2020年7月 | -0.10% | 0.25% | 0.00% | 0.25% | 0.25% | 0.10% | 3.50% |
豪ドル/米ドルの日足チャート(2020年6月)

| 年月 | 各国政策金利 | ||||||
|---|---|---|---|---|---|---|---|
| 日本 | アメリカ | 欧州 | 豪州 | NZ | 英国 | 南アフリカ | |
| 2020年6月 | -0.10% | 0.25% | 0.00% | 0.25% | 0.25% | 0.10% | 3.75% |
豪ドル/米ドルの日足チャート(2020年5月)

| 年月 | 各国政策金利 | ||||||
|---|---|---|---|---|---|---|---|
| 日本 | アメリカ | 欧州 | 豪州 | NZ | 英国 | 南アフリカ | |
| 2020年5月 | -0.10% | 0.25% | 0.00% | 0.25% | 0.25% | 0.10% | 3.75% |
豪ドル/米ドルの日足チャート(2020年4月)

| 年月 | 各国政策金利 | ||||||
|---|---|---|---|---|---|---|---|
| 日本 | アメリカ | 欧州 | 豪州 | NZ | 英国 | 南アフリカ | |
| 2020年4月 | -0.10% | 0.25% | 0.00% | 0.25% | 0.25% | 0.10% | 4.25% |
豪ドル/米ドルの日足チャート(2020年3月)

| 年月 | 各国政策金利 | ||||||
|---|---|---|---|---|---|---|---|
| 日本 | アメリカ | 欧州 | 豪州 | NZ | 英国 | 南アフリカ | |
| 2020年3月 | -0.10% | 0.25% | 0.00% | 0.25% | 0.25% | 0.10% | 5.25% |
豪ドル/米ドルの日足チャート(2020年2月)

| 年月 | 各国政策金利 | ||||||
|---|---|---|---|---|---|---|---|
| 日本 | アメリカ | 欧州 | 豪州 | NZ | 英国 | 南アフリカ | |
| 2020年2月 | -0.10% | 1.75% | 0.00% | 0.75% | 1.00% | 0.75% | 6.25% |
豪ドル/米ドルの日足チャート(2020年1月)

| 年月 | 各国政策金利 | ||||||
|---|---|---|---|---|---|---|---|
| 日本 | アメリカ | 欧州 | 豪州 | NZ | 英国 | 南アフリカ | |
| 2020年1月 | -0.10% | 1.75% | 0.00% | 0.75% | 1.00% | 0.75% | 6.25% |
