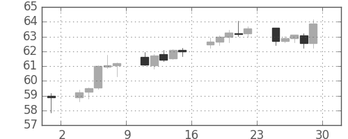
2012年の日足チャート
NZドル/円の日足チャート(2012年12月)

| 年月 | 各国政策金利 | ||||||
|---|---|---|---|---|---|---|---|
| 日本 | アメリカ | 欧州 | 豪州 | NZ | 英国 | 南アフリカ | |
| 2012年12月 | 0.10% | 0.25% | 0.75% | 3.00% | 2.50% | 0.50% | 5.00% |
NZドル/円の日足チャート(2012年11月)

| 年月 | 各国政策金利 | ||||||
|---|---|---|---|---|---|---|---|
| 日本 | アメリカ | 欧州 | 豪州 | NZ | 英国 | 南アフリカ | |
| 2012年11月 | 0.10% | 0.25% | 0.75% | 3.25% | 2.50% | 0.50% | 5.00% |
NZドル/円の日足チャート(2012年10月)

| 年月 | 各国政策金利 | ||||||
|---|---|---|---|---|---|---|---|
| 日本 | アメリカ | 欧州 | 豪州 | NZ | 英国 | 南アフリカ | |
| 2012年10月 | 0.10% | 0.25% | 0.75% | 3.25% | 2.50% | 0.50% | 5.00% |
NZドル/円の日足チャート(2012年9月)

| 年月 | 各国政策金利 | ||||||
|---|---|---|---|---|---|---|---|
| 日本 | アメリカ | 欧州 | 豪州 | NZ | 英国 | 南アフリカ | |
| 2012年9月 | 0.10% | 0.25% | 0.75% | 3.50% | 2.50% | 0.50% | 5.00% |
NZドル/円の日足チャート(2012年8月)

| 年月 | 各国政策金利 | ||||||
|---|---|---|---|---|---|---|---|
| 日本 | アメリカ | 欧州 | 豪州 | NZ | 英国 | 南アフリカ | |
| 2012年8月 | 0.10% | 0.25% | 0.75% | 3.50% | 2.50% | 0.50% | 5.00% |
NZドル/円の日足チャート(2012年7月)

| 年月 | 各国政策金利 | ||||||
|---|---|---|---|---|---|---|---|
| 日本 | アメリカ | 欧州 | 豪州 | NZ | 英国 | 南アフリカ | |
| 2012年7月 | 0.10% | 0.25% | 0.75% | 3.50% | 2.50% | 0.50% | 5.00% |
NZドル/円の日足チャート(2012年6月)

| 年月 | 各国政策金利 | ||||||
|---|---|---|---|---|---|---|---|
| 日本 | アメリカ | 欧州 | 豪州 | NZ | 英国 | 南アフリカ | |
| 2012年6月 | 0.10% | 0.25% | 1.00% | 3.50% | 2.50% | 0.50% | 5.50% |
NZドル/円の日足チャート(2012年5月)

| 年月 | 各国政策金利 | ||||||
|---|---|---|---|---|---|---|---|
| 日本 | アメリカ | 欧州 | 豪州 | NZ | 英国 | 南アフリカ | |
| 2012年5月 | 0.10% | 0.25% | 1.00% | 3.75% | 2.50% | 0.50% | 5.50% |
NZドル/円の日足チャート(2012年4月)

| 年月 | 各国政策金利 | ||||||
|---|---|---|---|---|---|---|---|
| 日本 | アメリカ | 欧州 | 豪州 | NZ | 英国 | 南アフリカ | |
| 2012年4月 | 0.10% | 0.25% | 1.00% | 4.25% | 2.50% | 0.50% | 5.50% |
NZドル/円の日足チャート(2012年3月)

| 年月 | 各国政策金利 | ||||||
|---|---|---|---|---|---|---|---|
| 日本 | アメリカ | 欧州 | 豪州 | NZ | 英国 | 南アフリカ | |
| 2012年3月 | 0.10% | 0.25% | 1.00% | 4.25% | 2.50% | 0.50% | 5.50% |
NZドル/円の日足チャート(2012年2月)

| 年月 | 各国政策金利 | ||||||
|---|---|---|---|---|---|---|---|
| 日本 | アメリカ | 欧州 | 豪州 | NZ | 英国 | 南アフリカ | |
| 2012年2月 | 0.10% | 0.25% | 1.00% | 4.25% | 2.50% | 0.50% | 5.50% |
NZドル/円の日足チャート(2012年1月)

| 年月 | 各国政策金利 | ||||||
|---|---|---|---|---|---|---|---|
| 日本 | アメリカ | 欧州 | 豪州 | NZ | 英国 | 南アフリカ | |
| 2012年1月 | 0.10% | 0.25% | 1.00% | 4.25% | 2.50% | 0.50% | 5.50% |
