2021年の日足チャート
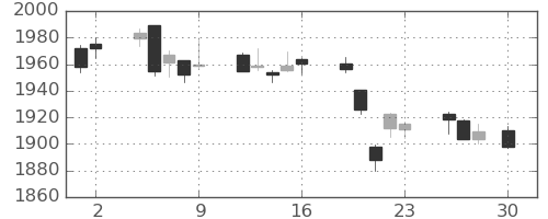
TOPIXの日足チャート(2021年12月)

| 年月 | 各国政策金利 | ||||||
|---|---|---|---|---|---|---|---|
| 日本 | アメリカ | 欧州 | 豪州 | NZ | 英国 | 南アフリカ | |
| 2021年12月 | -0.10% | 0.25% | 0.00% | 0.10% | 0.75% | 0.25% | 3.75% |
TOPIXの日足チャート(2021年11月)

| 年月 | 各国政策金利 | ||||||
|---|---|---|---|---|---|---|---|
| 日本 | アメリカ | 欧州 | 豪州 | NZ | 英国 | 南アフリカ | |
| 2021年11月 | -0.10% | 0.25% | 0.00% | 0.10% | 0.75% | 0.10% | 3.75% |
TOPIXの日足チャート(2021年10月)

| 年月 | 各国政策金利 | ||||||
|---|---|---|---|---|---|---|---|
| 日本 | アメリカ | 欧州 | 豪州 | NZ | 英国 | 南アフリカ | |
| 2021年10月 | -0.10% | 0.25% | 0.00% | 0.10% | 0.50% | 0.10% | 3.50% |
TOPIXの日足チャート(2021年9月)

| 年月 | 各国政策金利 | ||||||
|---|---|---|---|---|---|---|---|
| 日本 | アメリカ | 欧州 | 豪州 | NZ | 英国 | 南アフリカ | |
| 2021年9月 | -0.10% | 0.25% | 0.00% | 0.10% | 0.25% | 0.10% | 3.50% |
TOPIXの日足チャート(2021年8月)

| 年月 | 各国政策金利 | ||||||
|---|---|---|---|---|---|---|---|
| 日本 | アメリカ | 欧州 | 豪州 | NZ | 英国 | 南アフリカ | |
| 2021年8月 | -0.10% | 0.25% | 0.00% | 0.10% | 0.25% | 0.10% | 3.50% |
TOPIXの日足チャート(2021年7月)

| 年月 | 各国政策金利 | ||||||
|---|---|---|---|---|---|---|---|
| 日本 | アメリカ | 欧州 | 豪州 | NZ | 英国 | 南アフリカ | |
| 2021年7月 | -0.10% | 0.25% | 0.00% | 0.10% | 0.25% | 0.10% | 3.50% |
TOPIXの日足チャート(2021年6月)

| 年月 | 各国政策金利 | ||||||
|---|---|---|---|---|---|---|---|
| 日本 | アメリカ | 欧州 | 豪州 | NZ | 英国 | 南アフリカ | |
| 2021年6月 | -0.10% | 0.25% | 0.00% | 0.10% | 0.25% | 0.10% | 3.50% |
TOPIXの日足チャート(2021年5月)

| 年月 | 各国政策金利 | ||||||
|---|---|---|---|---|---|---|---|
| 日本 | アメリカ | 欧州 | 豪州 | NZ | 英国 | 南アフリカ | |
| 2021年5月 | -0.10% | 0.25% | 0.00% | 0.10% | 0.25% | 0.10% | 3.50% |
TOPIXの日足チャート(2021年4月)

| 年月 | 各国政策金利 | ||||||
|---|---|---|---|---|---|---|---|
| 日本 | アメリカ | 欧州 | 豪州 | NZ | 英国 | 南アフリカ | |
| 2021年4月 | -0.10% | 0.25% | 0.00% | 0.10% | 0.25% | 0.10% | 3.50% |
TOPIXの日足チャート(2021年3月)

| 年月 | 各国政策金利 | ||||||
|---|---|---|---|---|---|---|---|
| 日本 | アメリカ | 欧州 | 豪州 | NZ | 英国 | 南アフリカ | |
| 2021年3月 | -0.10% | 0.25% | 0.00% | 0.10% | 0.25% | 0.10% | 3.50% |
TOPIXの日足チャート(2021年2月)

| 年月 | 各国政策金利 | ||||||
|---|---|---|---|---|---|---|---|
| 日本 | アメリカ | 欧州 | 豪州 | NZ | 英国 | 南アフリカ | |
| 2021年2月 | -0.10% | 0.25% | 0.00% | 0.10% | 0.25% | 0.10% | 3.50% |
TOPIXの日足チャート(2021年1月)

| 年月 | 各国政策金利 | ||||||
|---|---|---|---|---|---|---|---|
| 日本 | アメリカ | 欧州 | 豪州 | NZ | 英国 | 南アフリカ | |
| 2021年1月 | -0.10% | 0.25% | 0.00% | 0.10% | 0.25% | 0.10% | 3.50% |
