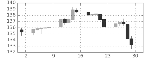
2022年の日足チャート
米ドル/円の日足チャート(2022年12月)

| 年月 | 各国政策金利 | ||||||
|---|---|---|---|---|---|---|---|
| 日本 | アメリカ | 欧州 | 豪州 | NZ | 英国 | 南アフリカ | |
| 2022年12月 | -0.10% | 4.50% | 2.50% | 3.10% | 4.25% | 3.50% | 7.00% | 
米ドル/円の日足チャート(2022年11月)

| 年月 | 各国政策金利 | ||||||
|---|---|---|---|---|---|---|---|
| 日本 | アメリカ | 欧州 | 豪州 | NZ | 英国 | 南アフリカ | |
| 2022年11月 | -0.10% | 4.00% | 2.00% | 2.85% | 4.25% | 3.00% | 7.00% | 
米ドル/円の日足チャート(2022年10月)

| 年月 | 各国政策金利 | ||||||
|---|---|---|---|---|---|---|---|
| 日本 | アメリカ | 欧州 | 豪州 | NZ | 英国 | 南アフリカ | |
| 2022年10月 | -0.10% | 3.25% | 2.00% | 2.60% | 3.50% | 2.25% | 6.25% | 
米ドル/円の日足チャート(2022年9月)

| 年月 | 各国政策金利 | ||||||
|---|---|---|---|---|---|---|---|
| 日本 | アメリカ | 欧州 | 豪州 | NZ | 英国 | 南アフリカ | |
| 2022年9月 | -0.10% | 3.25% | 1.25% | 2.35% | 3.00% | 2.25% | 6.25% | 
米ドル/円の日足チャート(2022年8月)

| 年月 | 各国政策金利 | ||||||
|---|---|---|---|---|---|---|---|
| 日本 | アメリカ | 欧州 | 豪州 | NZ | 英国 | 南アフリカ | |
| 2022年8月 | -0.10% | 2.50% | 0.50% | 1.85% | 3.00% | 1.75% | 5.50% | 
米ドル/円の日足チャート(2022年7月)

| 年月 | 各国政策金利 | ||||||
|---|---|---|---|---|---|---|---|
| 日本 | アメリカ | 欧州 | 豪州 | NZ | 英国 | 南アフリカ | |
| 2022年7月 | -0.10% | 2.50% | 0.50% | 1.35% | 2.50% | 1.25% | 5.50% | 
米ドル/円の日足チャート(2022年6月)

| 年月 | 各国政策金利 | ||||||
|---|---|---|---|---|---|---|---|
| 日本 | アメリカ | 欧州 | 豪州 | NZ | 英国 | 南アフリカ | |
| 2022年6月 | -0.10% | 1.75% | 0.00% | 0.85% | 2.00% | 1.25% | 4.75% | 
米ドル/円の日足チャート(2022年5月)

| 年月 | 各国政策金利 | ||||||
|---|---|---|---|---|---|---|---|
| 日本 | アメリカ | 欧州 | 豪州 | NZ | 英国 | 南アフリカ | |
| 2022年5月 | -0.10% | 0.50% | 0.00% | 0.35% | 2.00% | 1.00% | 4.75% | 
米ドル/円の日足チャート(2022年4月)

| 年月 | 各国政策金利 | ||||||
|---|---|---|---|---|---|---|---|
| 日本 | アメリカ | 欧州 | 豪州 | NZ | 英国 | 南アフリカ | |
| 2022年4月 | -0.10% | 0.50% | 0.00% | 0.10% | 1.50% | 0.75% | 4.25% | 
米ドル/円の日足チャート(2022年3月)

| 年月 | 各国政策金利 | ||||||
|---|---|---|---|---|---|---|---|
| 日本 | アメリカ | 欧州 | 豪州 | NZ | 英国 | 南アフリカ | |
| 2022年3月 | -0.10% | 0.50% | 0.00% | 0.10% | 1.00% | 0.75% | 4.25% | 
米ドル/円の日足チャート(2022年2月)

| 年月 | 各国政策金利 | ||||||
|---|---|---|---|---|---|---|---|
| 日本 | アメリカ | 欧州 | 豪州 | NZ | 英国 | 南アフリカ | |
| 2022年2月 | -0.10% | 0.25% | 0.00% | 0.10% | 1.00% | 0.50% | 4.00% | 
米ドル/円の日足チャート(2022年1月)

| 年月 | 各国政策金利 | ||||||
|---|---|---|---|---|---|---|---|
| 日本 | アメリカ | 欧州 | 豪州 | NZ | 英国 | 南アフリカ | |
| 2022年1月 | -0.10% | 0.25% | 0.00% | 0.10% | 0.75% | 0.25% | 4.00% | 
