短期予想レンジと売買戦略
| 予想時刻:2026-04-04 05:55:01 | ||||
|---|---|---|---|---|
| 通貨ペア | 5分後の予想レンジ | |||
| 終値 | 上値 | 下値 | 戦略 | |
| USD/JPY | 159.63 | 159.67 | 159.60 | - |
| EUR/JPY | 183.83 | 183.88 | 183.77 | - |
| EUR/USD | 1.1517 | 1.1518 | 1.1515 | 買 |
| AUD/JPY | 110.07 | 110.16 | 109.99 | 買 |
| GBP/JPY | 210.67 | 210.75 | 210.61 | - |
| NZD/JPY | 90.884 | 90.932 | 90.847 | 買 |
| CAD/JPY | 114.50 | 114.53 | 114.46 | - |
| CHF/JPY | 199.45 | 199.61 | 199.34 | - |
| HKD/JPY | 20.367 | 20.373 | 20.361 | - |
| GBP/USD | 1.3198 | 1.3202 | 1.3194 | 買 |
| USD/CHF | 0.8001 | 0.8005 | 0.7996 | 売 |
| ZAR/JPY | 9.3985 | 9.4044 | 9.3946 | 買 |
| 予想時刻:2026-04-04 05:55:01 | ||||
|---|---|---|---|---|
| 通貨ペア | 10分後の予想レンジ | |||
| 終値 | 上値 | 下値 | 戦略 | |
| USD/JPY | 159.63 | 159.67 | 159.60 | - |
| EUR/JPY | 183.83 | 183.88 | 183.77 | - |
| EUR/USD | 1.1517 | 1.1519 | 1.1515 | 買 |
| AUD/JPY | 110.07 | 110.16 | 109.98 | 買 |
| GBP/JPY | 210.67 | 210.75 | 210.61 | - |
| NZD/JPY | 90.884 | 90.937 | 90.841 | 買 |
| CAD/JPY | 114.50 | 114.53 | 114.46 | - |
| CHF/JPY | 199.45 | 199.61 | 199.32 | - |
| HKD/JPY | 20.367 | 20.374 | 20.361 | - |
| GBP/USD | 1.3198 | 1.3202 | 1.3194 | 買 |
| USD/CHF | 0.8001 | 0.8005 | 0.7996 | 売 |
| ZAR/JPY | 9.3985 | 9.4053 | 9.3942 | 買 |
| 予想時刻:2026-04-04 05:55:01 | ||||
|---|---|---|---|---|
| 通貨ペア | 20分後の予想レンジ | |||
| 終値 | 上値 | 下値 | 戦略 | |
| USD/JPY | 159.63 | 159.67 | 159.60 | - |
| EUR/JPY | 183.83 | 183.88 | 183.76 | - |
| EUR/USD | 1.1517 | 1.1519 | 1.1514 | 売 |
| AUD/JPY | 110.07 | 110.16 | 109.98 | - |
| GBP/JPY | 210.67 | 210.75 | 210.59 | - |
| NZD/JPY | 90.884 | 90.935 | 90.834 | - |
| CAD/JPY | 114.50 | 114.53 | 114.46 | - |
| CHF/JPY | 199.45 | 199.61 | 199.32 | - |
| HKD/JPY | 20.367 | 20.374 | 20.361 | - |
| GBP/USD | 1.3198 | 1.3202 | 1.3193 | 売 |
| USD/CHF | 0.8001 | 0.8005 | 0.7996 | 売 |
| ZAR/JPY | 9.3985 | 9.4054 | 9.3938 | 買 |
| 予想時刻:2026-04-04 05:55:01 | ||||
|---|---|---|---|---|
| 通貨ペア | 30分後の予想レンジ | |||
| 終値 | 上値 | 下値 | 戦略 | |
| USD/JPY | 159.63 | 159.68 | 159.60 | - |
| EUR/JPY | 183.83 | 183.89 | 183.76 | - |
| EUR/USD | 1.1517 | 1.1519 | 1.1513 | 売 |
| AUD/JPY | 110.07 | 110.16 | 109.98 | - |
| GBP/JPY | 210.67 | 210.76 | 210.57 | - |
| NZD/JPY | 90.884 | 90.936 | 90.830 | - |
| CAD/JPY | 114.50 | 114.54 | 114.46 | - |
| CHF/JPY | 199.45 | 199.60 | 199.29 | - |
| HKD/JPY | 20.367 | 20.374 | 20.361 | 買 |
| GBP/USD | 1.3198 | 1.3203 | 1.3192 | 売 |
| USD/CHF | 0.8001 | 0.8007 | 0.7997 | 買 |
| ZAR/JPY | 9.3985 | 9.4055 | 9.3928 | 買 |
| 予想時刻:2026-04-04 05:55:01 | ||||
|---|---|---|---|---|
| 通貨ペア | 60分後の予想レンジ | |||
| 終値 | 上値 | 下値 | 戦略 | |
| USD/JPY | 159.63 | 159.70 | 159.58 | - |
| EUR/JPY | 183.83 | 183.89 | 183.70 | 売 |
| EUR/USD | 1.1517 | 1.1521 | 1.1508 | 売 |
| AUD/JPY | 110.07 | 110.15 | 109.95 | 売 |
| GBP/JPY | 210.67 | 210.75 | 210.50 | 売 |
| NZD/JPY | 90.884 | 90.937 | 90.802 | 売 |
| CAD/JPY | 114.50 | 114.53 | 114.43 | 売 |
| CHF/JPY | 199.45 | 199.59 | 199.24 | 売 |
| HKD/JPY | 20.367 | 20.377 | 20.358 | 買 |
| GBP/USD | 1.3198 | 1.3204 | 1.3185 | 売 |
| USD/CHF | 0.8001 | 0.8010 | 0.7996 | 買 |
| ZAR/JPY | 9.3985 | 9.4070 | 9.3885 | 売 |
| 予想時刻:2026-04-04 05:55:01 | ||||
|---|---|---|---|---|
| 通貨ペア | 120分後の予想レンジ | |||
| 終値 | 上値 | 下値 | 戦略 | |
| USD/JPY | 159.63 | 159.73 | 159.55 | - |
| EUR/JPY | 183.83 | 183.92 | 183.69 | 売 |
| EUR/USD | 1.1517 | 1.1523 | 1.1507 | 売 |
| AUD/JPY | 110.07 | 110.17 | 109.93 | 売 |
| GBP/JPY | 210.67 | 210.80 | 210.49 | 売 |
| NZD/JPY | 90.884 | 90.936 | 90.775 | 売 |
| CAD/JPY | 114.50 | 114.55 | 114.41 | 売 |
| CHF/JPY | 199.45 | 199.63 | 199.23 | 売 |
| HKD/JPY | 20.367 | 20.382 | 20.355 | 買 |
| GBP/USD | 1.3198 | 1.3206 | 1.3185 | 売 |
| USD/CHF | 0.8001 | 0.8010 | 0.7995 | 買 |
| ZAR/JPY | 9.3985 | 9.4140 | 9.3799 | 売 |
5月前年同月の日足チャート
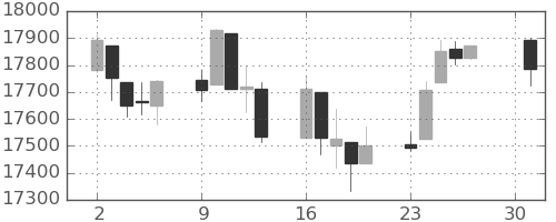
DJIの日足チャート(2017年5月)

| 年月 | 各国政策金利 | ||||||
|---|---|---|---|---|---|---|---|
| 日本 | アメリカ | 欧州 | 豪州 | NZ | 英国 | 南アフリカ | |
| 2017年5月 | -0.10% | 1.00% | 0.00% | 1.50% | 1.75% | 0.25% | 7.00% |
DJIの日足チャート(2016年5月)

| 年月 | 各国政策金利 | ||||||
|---|---|---|---|---|---|---|---|
| 日本 | アメリカ | 欧州 | 豪州 | NZ | 英国 | 南アフリカ | |
| 2016年5月 | -0.10% | 0.50% | 0.00% | 1.75% | 2.25% | 0.50% | 7.00% |
DJIの日足チャート(2015年5月)

| 年月 | 各国政策金利 | ||||||
|---|---|---|---|---|---|---|---|
| 日本 | アメリカ | 欧州 | 豪州 | NZ | 英国 | 南アフリカ | |
| 2015年5月 | 0.00% | 0.25% | 0.05% | 2.00% | 3.50% | 0.50% | 5.75% |
DJIの日足チャート(2012年5月)

| 年月 | 各国政策金利 | ||||||
|---|---|---|---|---|---|---|---|
| 日本 | アメリカ | 欧州 | 豪州 | NZ | 英国 | 南アフリカ | |
| 2012年5月 | 0.10% | 0.25% | 1.00% | 3.75% | 2.50% | 0.50% | 5.50% |
DJIの日足チャート(2011年5月)

| 年月 | 各国政策金利 | ||||||
|---|---|---|---|---|---|---|---|
| 日本 | アメリカ | 欧州 | 豪州 | NZ | 英国 | 南アフリカ | |
| 2011年5月 | 0.10% | 0.25% | 1.25% | 4.75% | 2.50% | 0.50% | 5.50% |
DJIの日足チャート(2010年5月)

| 年月 | 各国政策金利 | ||||||
|---|---|---|---|---|---|---|---|
| 日本 | アメリカ | 欧州 | 豪州 | NZ | 英国 | 南アフリカ | |
| 2010年5月 | 0.10% | 0.25% | 1.00% | 4.50% | 2.50% | 0.50% | 6.50% |
DJIの日足チャート(2009年5月)

| 年月 | 各国政策金利 | ||||||
|---|---|---|---|---|---|---|---|
| 日本 | アメリカ | 欧州 | 豪州 | NZ | 英国 | 南アフリカ | |
| 2009年5月 | 0.10% | 0.25% | 1.00% | 3.00% | 2.50% | 0.50% | 7.50% |
DJIの日足チャート(2008年5月)

| 年月 | 各国政策金利 | ||||||
|---|---|---|---|---|---|---|---|
| 日本 | アメリカ | 欧州 | 豪州 | NZ | 英国 | 南アフリカ | |
| 2008年5月 | 0.50% | 2.00% | 4.00% | 7.25% | 8.25% | 5.00% | 11.50% |
DJIの日足チャート(2007年5月)

| 年月 | 各国政策金利 | ||||||
|---|---|---|---|---|---|---|---|
| 日本 | アメリカ | 欧州 | 豪州 | NZ | 英国 | 南アフリカ | |
| 2007年5月 | 0.50% | 5.25% | 3.75% | 6.25% | 7.75% | - | 9.00% |
DJIの日足チャート(2006年5月)

| 年月 | 各国政策金利 | ||||||
|---|---|---|---|---|---|---|---|
| 日本 | アメリカ | 欧州 | 豪州 | NZ | 英国 | 南アフリカ | |
| 2006年5月 | 0.15% | 5.00% | 2.50% | 5.75% | 7.25% | - | 7.00% |
DJIの日足チャート(2005年5月)

| 年月 | 各国政策金利 | ||||||
|---|---|---|---|---|---|---|---|
| 日本 | アメリカ | 欧州 | 豪州 | NZ | 英国 | 南アフリカ | |
| 2005年5月 | 0.15% | 3.00% | 2.00% | 5.50% | 6.75% | - | 7.00% |
DJIの日足チャート(2004年5月)

| 年月 | 各国政策金利 | ||||||
|---|---|---|---|---|---|---|---|
| 日本 | アメリカ | 欧州 | 豪州 | NZ | 英国 | 南アフリカ | |
| 2004年5月 | 0.15% | 1.00% | 2.00% | 5.25% | 5.50% | - | 8.00% |
DJIの日足チャート(2003年5月)

| 年月 | 各国政策金利 | ||||||
|---|---|---|---|---|---|---|---|
| 日本 | アメリカ | 欧州 | 豪州 | NZ | 英国 | 南アフリカ | |
| 2003年5月 | 0.15% | 1.25% | 2.50% | 4.75% | 5.50% | - | 13.50% |
DJIの日足チャート(2002年5月)

| 年月 | 各国政策金利 | ||||||
|---|---|---|---|---|---|---|---|
| 日本 | アメリカ | 欧州 | 豪州 | NZ | 英国 | 南アフリカ | |
| 2002年5月 | 0.15% | 1.75% | 3.25% | 4.50% | 5.50% | - | 11.50% |
DJIの日足チャート(2001年5月)

| 年月 | 各国政策金利 | ||||||
|---|---|---|---|---|---|---|---|
| 日本 | アメリカ | 欧州 | 豪州 | NZ | 英国 | 南アフリカ | |
| 2001年5月 | 0.15% | 4.00% | 4.50% | 5.00% | 5.75% | - | 12.00% |
DJIの日足チャート(2000年5月)

| 年月 | 各国政策金利 | ||||||
|---|---|---|---|---|---|---|---|
| 日本 | アメリカ | 欧州 | 豪州 | NZ | 英国 | 南アフリカ | |
| 2000年5月 | 0.15% | 6.50% | 3.75% | 6.00% | 6.50% | - | 11.75% |
DJIの日足チャート(1999年5月)

DJIの日足チャート(1998年5月)

DJIの日足チャート(1997年5月)

DJIの日足チャート(1996年5月)

DJIの日足チャート(1995年5月)

DJIの日足チャート(1994年5月)

DJIの日足チャート(1993年5月)

DJIの日足チャート(1992年5月)

DJIの日足チャート(1991年5月)

DJIの日足チャート(1990年5月)

DJIの日足チャート(1989年5月)

DJIの日足チャート(1988年5月)

DJIの日足チャート(1987年5月)

DJIの日足チャート(1986年5月)

DJIの日足チャート(1985年5月)

DJIの日足チャート(1984年5月)

DJIの日足チャート(1983年5月)

DJIの日足チャート(1982年5月)

DJIの日足チャート(1981年5月)

DJIの日足チャート(1980年5月)

DJIの日足チャート(1979年5月)

DJIの日足チャート(1978年5月)

DJIの日足チャート(1977年5月)

DJIの日足チャート(1976年5月)

DJIの日足チャート(1975年5月)

DJIの日足チャート(1974年5月)

DJIの日足チャート(1973年5月)

DJIの日足チャート(1972年5月)

DJIの日足チャート(1971年5月)

DJIの日足チャート(1970年5月)

DJIの日足チャート(1969年5月)

DJIの日足チャート(1968年5月)

DJIの日足チャート(1967年5月)

DJIの日足チャート(1966年5月)

DJIの日足チャート(1965年5月)

DJIの日足チャート(1964年5月)

DJIの日足チャート(1963年5月)

DJIの日足チャート(1962年5月)

DJIの日足チャート(1961年5月)

DJIの日足チャート(1960年5月)

DJIの日足チャート(1959年5月)

DJIの日足チャート(1958年5月)

DJIの日足チャート(1957年5月)

DJIの日足チャート(1956年5月)

DJIの日足チャート(1955年5月)

DJIの日足チャート(1954年5月)

DJIの日足チャート(1953年5月)

DJIの日足チャート(1952年5月)

DJIの日足チャート(1951年5月)

DJIの日足チャート(1950年5月)

DJIの日足チャート(1949年5月)

DJIの日足チャート(1948年5月)

DJIの日足チャート(1947年5月)

DJIの日足チャート(1946年5月)

DJIの日足チャート(1945年5月)

DJIの日足チャート(1944年5月)

DJIの日足チャート(1943年5月)

DJIの日足チャート(1942年5月)

DJIの日足チャート(1941年5月)

DJIの日足チャート(1940年5月)

DJIの日足チャート(1939年5月)

DJIの日足チャート(1938年5月)

DJIの日足チャート(1937年5月)

DJIの日足チャート(1936年5月)

DJIの日足チャート(1935年5月)

DJIの日足チャート(1934年5月)

DJIの日足チャート(1933年5月)

DJIの日足チャート(1932年5月)

DJIの日足チャート(1931年5月)

DJIの日足チャート(1930年5月)

DJIの日足チャート(1929年5月)

